GOGOGO高清在线观看视频,GOGOGO日本免费高清观看电视剧,GOGOGO高清在线完整免费观看,GOGOGO高清免费完整版游戏,GOGOGO高清在线播放免费观看,GOGOGO在线观看免费观看完整版高清,gogogo手机高清在线观看,GOGOGO高清完整国语,gogogo高清在线观看中文版,gogogo免费视频观看,GOGOGO日本免费观看电视剧第17集

聯系我們
當前位置:首頁 > 文(wén)章(zhāng)詳情

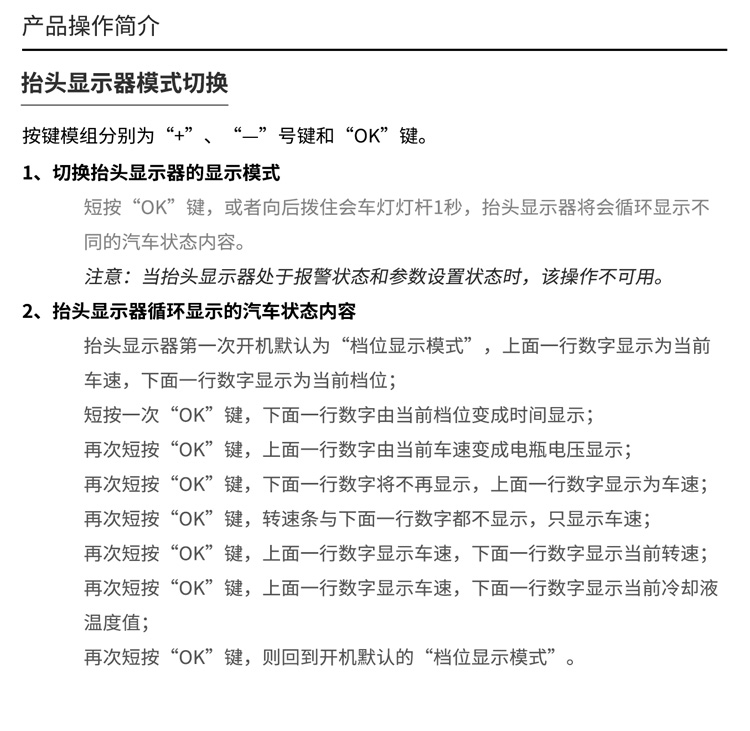
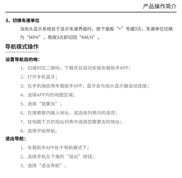
福特野馬專用(yòng)擡頭顯示系統-産品手冊

GOGOGO高清在线观看视频,GOGOGO日本免费高清观看电视剧,GOGOGO高清在线完整免费观看,GOGOGO高清免费完整版游戏,GOGOGO高清在线播放免费观看,GOGOGO在线观看免费观看完整版高清,gogogo手机高清在线观看,GOGOGO高清完整国语,gogogo高清在线观看中文版,gogogo免费视频观看,GOGOGO日本免费观看电视剧第17集